喜报速递!24 项荣誉收入囊中

西政网讯 (通讯员 吕俊杰 陈玺)喜报速递,西政人又又又在赛场上斩获佳绩!

为深入贯彻《国务院办公厅关于进一步支持大学生创新创业的指导意见》(国办发〔2021〕35号),落实立德树人根本任务,深化高等教育人才培养模式创新与实践教学改革,全面提高人才培养质量,2025年大学生信息素养大赛顺利举办。本次赛事吸引全市26所普通本科高校、18所高职高专院校的378支队伍同台竞技。

2026年1月6日,重庆市教育委员会发布2025年重庆市大学生信息素养大赛获奖情况通报,在全市所有参赛队伍中评选出各级奖项:一等奖43个,其中本科生组24个、研究生组10个、高职高专组9个;二等奖73个,其中本科生组48个、研究生组16个、高职高专组9个;三等奖106个,其中本科生组72个、研究生组22个、高职高专组12个。

我校学子载誉而归,本科生组斩获佳绩助力我校成为本次赛事重庆参赛高校中获奖最多的院校。

重庆市赛,本科生组获16个奖项含2个一等奖、10个二等奖、4个三等奖;研究生组获8个奖项含3个一等奖、3个二等奖、2个三等奖。

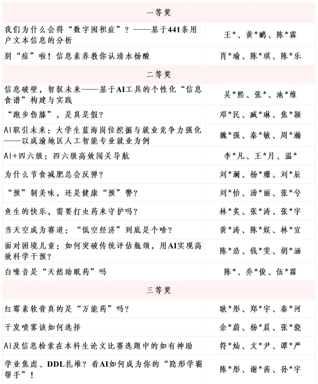
(重庆市赛我校获奖本科生组)

(重庆市赛我校获奖研究生组)

学校获评“突出贡献集体”奖。

邓北燕、陈英等9位老师荣获“突出贡献个人”奖。

其中,我校研究生组“这队包甜”,代表重庆市高校与全国29支研究生队伍同场竞技,凭借扎实的专业功底与默契的团队协作,荣获联赛二等奖,为学校争得荣誉。

(联赛比赛现场)

热烈祝贺大赛获奖同学!!!与此同时,现公布校赛“优秀奖”名单。

本科生组校赛优秀奖名单

研究生组校赛优秀奖名单